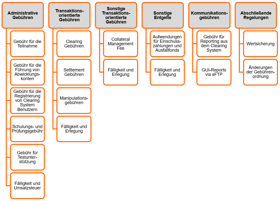
Das Gebührenmodell der CCPA wurde mit dem Ziel entwickelt, Einfachheit und Transparenz zu gewährleisten.
Gebührenordnung Wertpapiermarkt